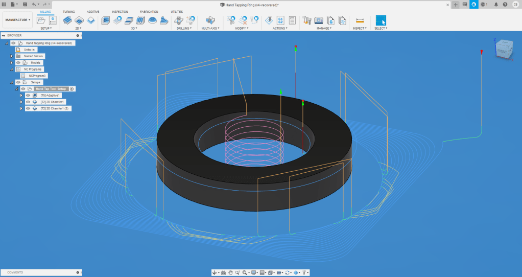
This is the weekly blog post written by Clark Barayuga ’23. This week I’ve been working on a couple of things. For the first part of the week, I machined a ring for the tapping tool using the Tormach PCNC 1100. I have included a picture of the tool pathing for the ring created in Fusion 360. For the latter part of the week, I continued my work on my Stoplight Project. The purpose of the project is to use the stoplight we have in our shop to display green when it is time to work, yellow 5 minutes before the period ends, and red during our passing times. This project involves keeping track of time and this is done by using an RTC (real time clock). I have recreated the colored lights on a breadboard to test if my code works easily. Once everything is all set up, I can connect it to a relay to control the real stoplight. That is a glimpse into what I have done this week. Thanks for reading.








You must be logged in to post a comment.